Le Cinque Giornate di Milano rappresentano uno dei momenti più significativi della storia italiana, in quanto segnarono l’inizio di una lotta per l’indipendenza e l’unificazione del paese. L’insurrezione anti-austriaca scoppiò il 18 marzo del 1848, quando il popolo milanese si ribellò contro l’occupazione austriaca che durava da decenni.. Le Cinque Giornate di Milano rappresentarono un capitolo importante della storia risorgimentale italiana del XIX secolo, in corrispondenza della prima guerra d’indipendenza italiana. Motivazioni dello scoppio del conflitto durato cinque giornate.
La Brianza e le Cinque Giornate di Milano CulturaIdentità
Le tombe dei caduti delle cinque Giornate di Milano
Le Cinque Giornate Edizioni Meravigli
Le cinque giornate di Milano, riassunto
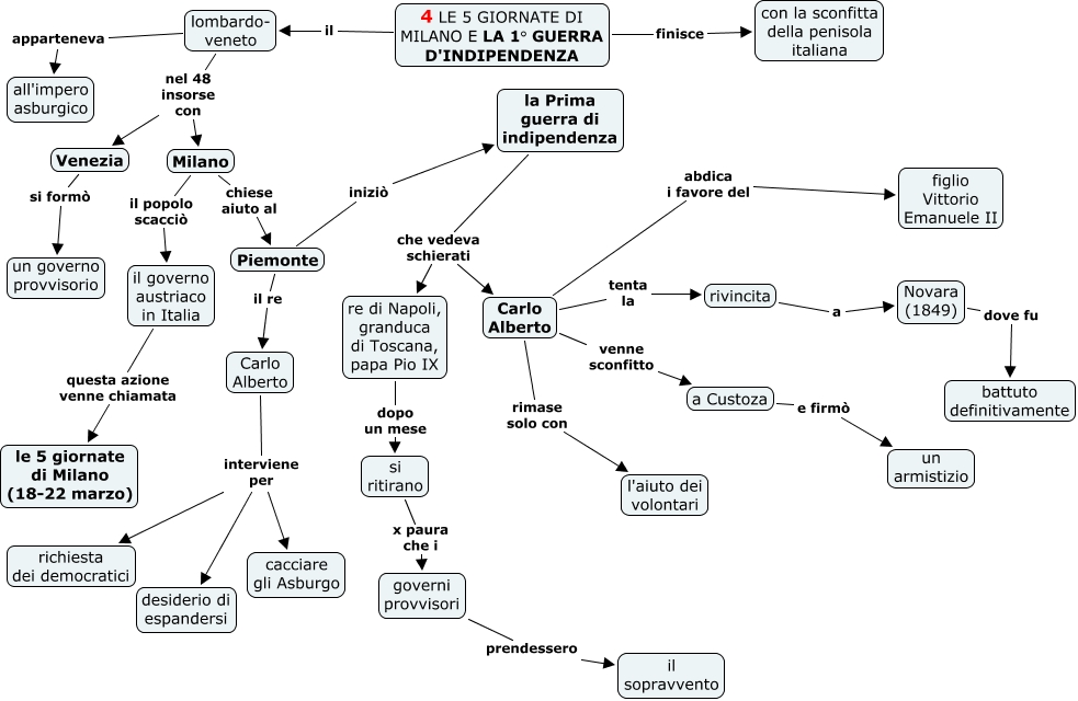
4 LE CINQUE GIORNATE DI MILANO E LA PRIMA GUERRA DI INDIPENDENZA Mappa Concettuale
Le 5 giornate di Milano Mostra Fra le quinte del Compagnia Carlo Colla e Figli
bartesaghiverderiostoria NEMESIO GNECCHI E L’INSURREZIONE DELLE CINQUE GIORNATE DI MILANO di
Iniziano le Cinque giornate di Milano OpenMag
Passato e Presente 2017/18 Le 5 giornate di Milano Video RaiPlay
carlostragliatimilanocinquegiornate UnaGuidaPerMilano.it
Le 5 Giornate di Milano del marzo 1848 i fatti, i patrioti, i luoghi Fatti per la Storia
1848 2018 Le Cinque Giornate di Milano partecipazione ed eventi a Milano e sua area
Il italiano, 1831 1848
Le Cinque Giornate Dell’insurrezione di Milano nel 1848 La Storia Viva
«Cinque Giornate di Milano», la cerimonia per i 171 anni della sommossa Corriere.it
GIUSEPPE GRANDI, LE CINQUE GIORNATE
Milano Porta Vittoria Il Monumento alle 5 Giornate di Milano Urbanfile
22 marzo 1848 hanno termine le cinque giornate di Milano
«Cinque Giornate di Milano», la cerimonia per i 171 anni della sommossa Corriere.it
Milano capitale Scuola, Infografica, Storia
Autore: Danilo Dagradi. 18/03/2021. 5 min. read. le 5 giornate di milano. Le 5 giornate di Milano. Per raccontare come andarono le cose dobbiamo tornare indietro nel tempo: non ti tanto in realtà, ma quanto basta per trovarci in una città davvero diversa.. Documento del Consiglio di guerra del 20 marzo 1848 in cui si invitano i milanesi a conquistare una porta, firmato da Cattaneo e Cernuschi. I Martinitt, consegnati i dispacci ai destinatari, tornavano a Casa Vidiserti, sede del Consiglio di guerra recando le ultime notizie dal fronte.