2 Características de Los Instrumentos de Medida Medición Exactitud y precisión

2 Características de Los Instrumentos de Medida Medición Exactitud y precisión

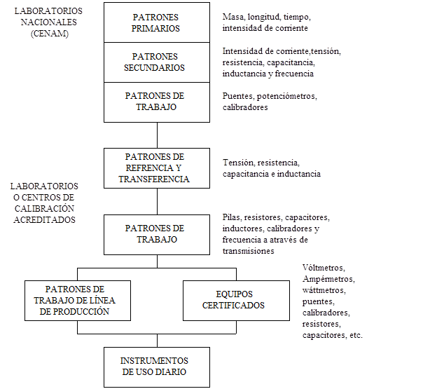
Algunas características importantes de un patrón de medida son: Exactitud: La capacidad del patrón para mantener su valor nominal, es decir su exactitud. Estabilidad: La capacidad del patrón para no variar su valor con el tiempo. Trazabilidad: La capacidad del patrón para ser relacionado con una norma nacional o internacional.. En resumen, los tipos de patrones de medición son: Patrones primarios o nacionales. Patrones secundarios o de trabajo. Patrones de referencia. Patrones de transferencia. Cada uno de estos tipos de patrones de medición tiene sus propias características y su importancia en la cadena de trazabilidad de las mediciones.


2 Características de Los Instrumentos de Medida Medición Exactitud y precisión

Patrones de medición.


Clasificación de los Instrumentos de Medición

Clasificación de los Instrumentos de Medición YouTube


Patrones de medicion leonardo acosta

Patrones de medicion leonardo acosta


Caracteristicas de Un Patron de Medicion

Caracteristicas de Un Patron de Medicion PDF Unidades de medida Medición


Patrones de Medicion

Patrones de Medicion


Patrones de medición.

Patrones de medición.


PPT 4. SISTEMAS DE MEDICIÓN PowerPoint

PPT 4. SISTEMAS DE MEDICIÓN PowerPoint Presentation, free download ID5482268


BLOQUES PATRON Que son, tipos, para

BLOQUES PATRON Que son, tipos, para que sirven y como se usan?


Patrones de medición.

Patrones de medición.


Patrones de medicion

Patrones de medicion


5 Instrumentos De Medicion / Instrumentos

5 Instrumentos De Medicion / Instrumentos de medición


ECOUPGCH HISTORIA DE LA MEDICIÓN

ECOUPGCH HISTORIA DE LA MEDICIÓN


UNIDADES DE MEDIDA Y PATRONES YouTube

UNIDADES DE MEDIDA Y PATRONES YouTube


Patrones de Medición INTRODUCCIÓN

Patrones de Medición INTRODUCCIÓN


Que Es El Patron De Medida

Que Es El Patron De Medida XIli


2 Características de Los Instrumentos de

2 Características de Los Instrumentos de Medida Medición Exactitud y precisión


¿Qué es un patrón de medida

¿Qué es un patrón de medida y escribe un ejemplo? Brainly.lat


Patrón de medida, ¿Qué es y

Patrón de medida, ¿Qué es y cuál es su clasificación? YouTube


Patrones de Medición

Patrones de Medición


Características de un Patrón de Medida

Características de un Patrón de Medida

Los patrones de medida o referencia se han utilizados a lo largo de los años como estándares de calibración para garantizar que los equipos de una industria.. Tipos de mediciones. Medición directa: Se obtiene por medio de un instrumento de medición que compara la variable a medir con un patrón, por ejemplo: Al medir la longitud de un objeto es posible utilizar una cinta métrica.; Medición indirecta: Debido a que existen variables que no son posibles medir de manera directa se utilizan otro tipo de patrones de la naturaleza y el resultado es.